关于召开第十四届重金属污染防治技术及风险评价研讨会的第二轮通知

点击数:


各有关单位:


由中国环境科学学会主办的第十四届重金属污染防治技术及风险评价研讨会,定于2025年8月25日-26日在广西壮族自治区南宁市召开。

01

组织机构

主办单位:中国环境科学学会

联办单位:中国节能环保集团有限公司、广西壮族自治区环境保护科学研究院、广西壮族自治区生态环境监测中心、广西科学院生态环境研究所、南宁师范大学、桂林理工大学、广西大学、广西壮族自治区农业科学院农业资源与环境研究所、昆明理工大学、国家农产品产地重金属污染综合防治协同创新联盟

承办单位:广西环境科学学会

02

会议报到

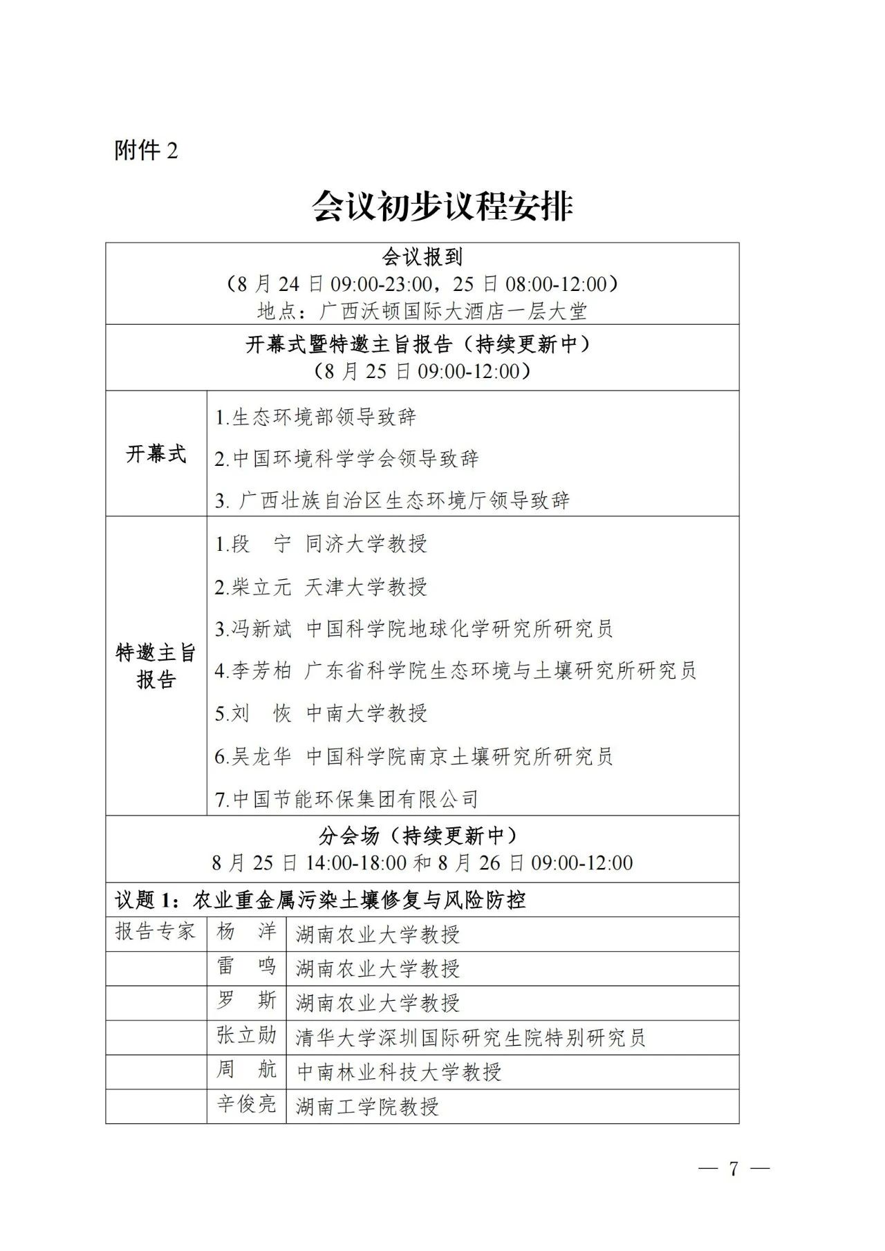
会议于2025年8月25日-26日在广西壮族自治区南宁市举办,会期2天。

1.报到时间:8月24日09:00-23:00,8月25日08:00-12:00。

2.报到地点:广西沃顿国际大酒店一层大堂(地址:广西南宁市民族大道88号,电话:0771-2111888)。

3.会议不安排接站,请参会人员按上述地址自行前往。

03

会议内容

(一)开幕式暨特邀主旨报告

拟邀请两院院士和国内知名专家学者,就重金属污染防治技术、监测、管理以及技术转移,产业化落地实施案例等作特邀报告。

(二)分会场

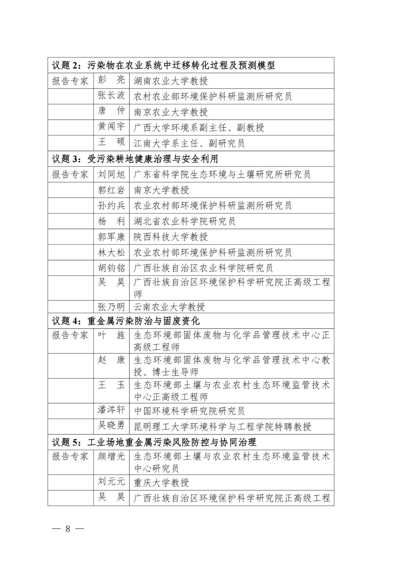
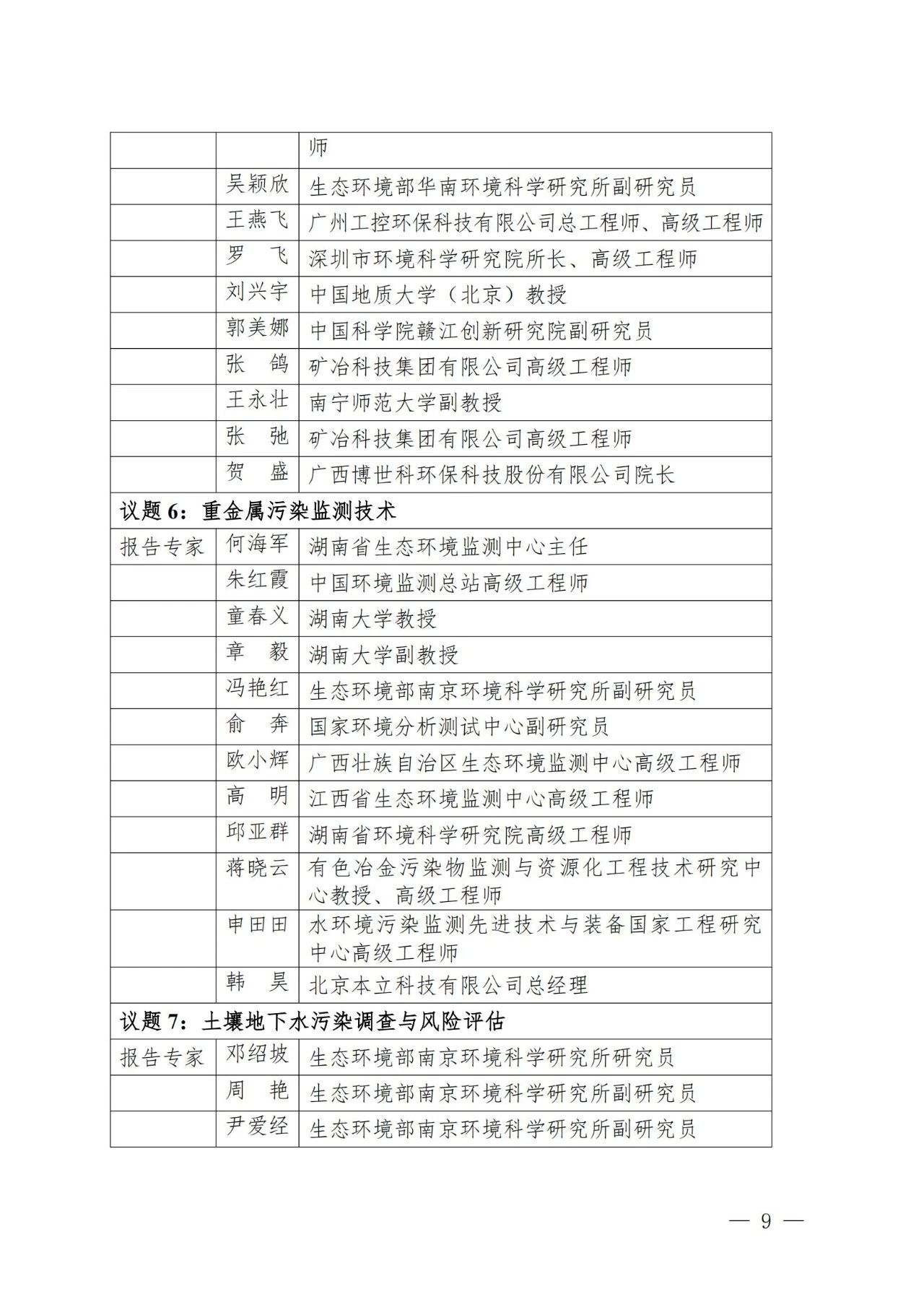
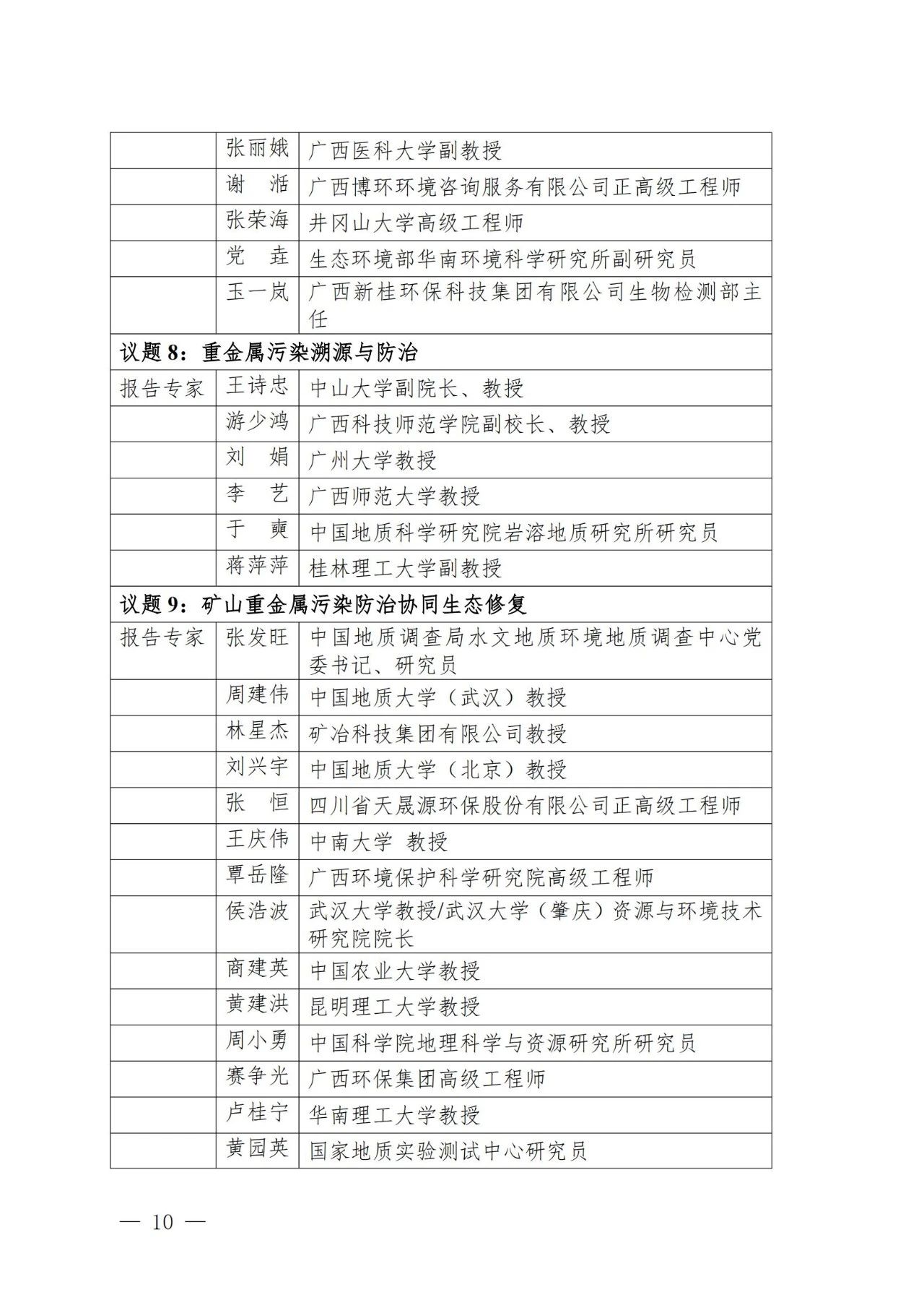
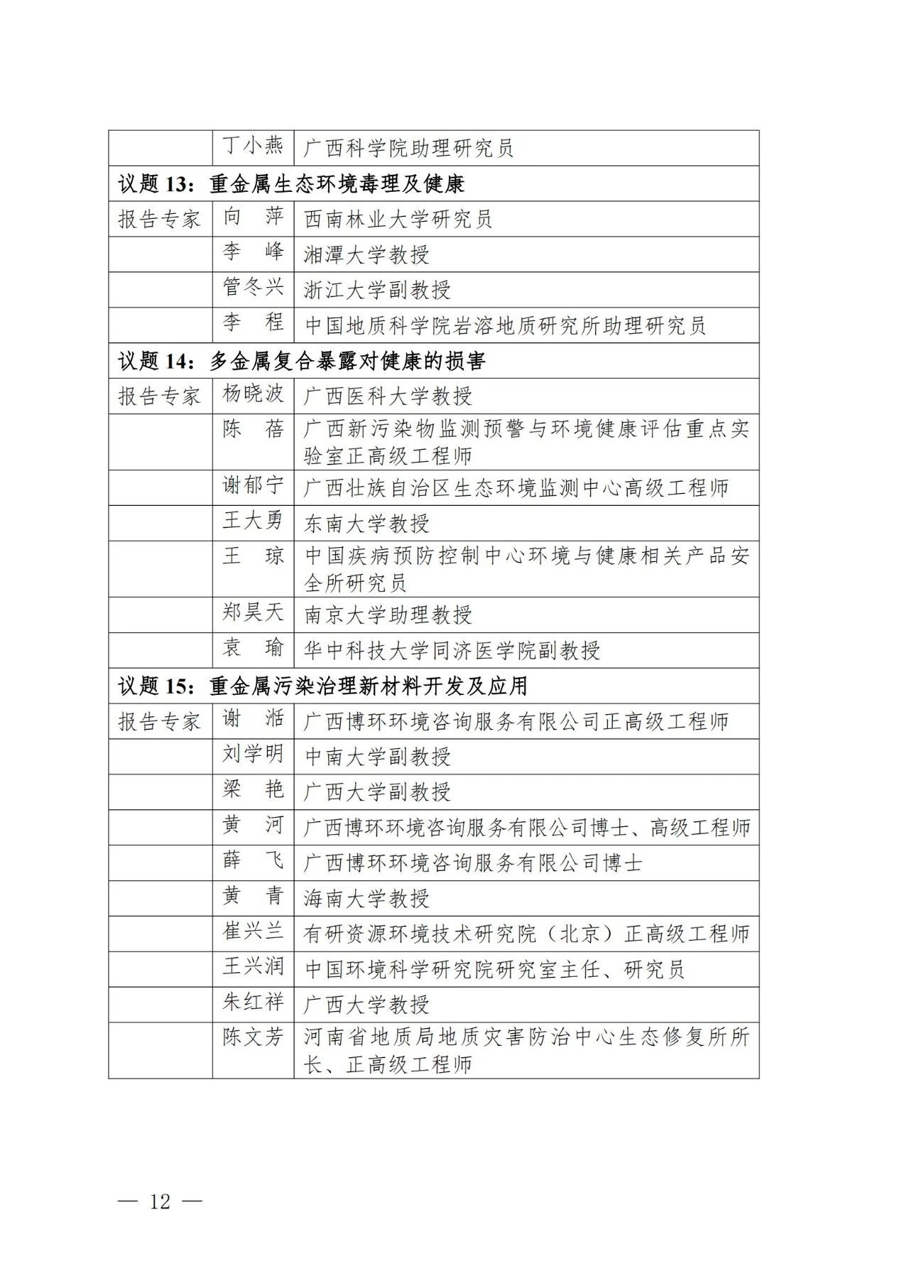
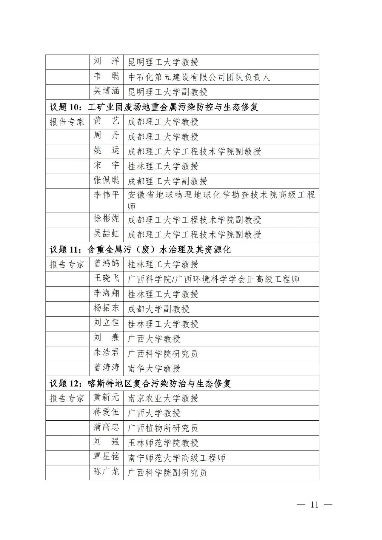
会议安排了15个学术议题,分别为:农业重金属污染土壤修复与风险防控、污染物在农业系统中迁移转化过程及预测模型、受污染耕地健康治理与安全利用、重金属污染防治与固废资化、工业场地重金属污染风险防控与协同治理、重金属污染监测技术、土壤地下水污染调查与风险评估、重金属污染溯源与防治、矿山重金属污染防治协同生态修复、工矿业固废场地重金属污染防控与生态修复、含重金属污(废)水治理及其资源化、喀斯特地区复合污染防治与生态修复、重金属生态环境毒理及健康、多金属复合暴露对健康的损害、重金属污染治理新材料开发及应用。


(三)广西涉重污染整治工作推进闭门研讨会

邀请行业专家、地方政府及环境管理部门、环境治理需求企业、国内涉重领域领军技术单位等,结合广西重金属防治重点需求,研讨地方典型涉重问题、治理技术方案、监管能力提升路径等内容,为广西重金属污染整治工作有序推进提供重要支撑。

(四)墙报交流

会议期间设置墙报交流区域,鼓励参会者展示最新研究成果,墙报尺寸宽90cm×高120cm,请自行设计打印,建议采用背胶纸,并在指定位置张贴。

(五)生态环境创新科技成果转化交流会

会议期间将围绕重金属污染防治、生态环境修复等领域,搭建创新技术、成果和项目交流互动平台,推进新技术、新产品、新成果转化应用。

会议简要日程详见附件2

04

会议注册

会议采用在线方式注册,参会人员扫描会议二维码报名注册。如您是中国环境科学学会个人会员,请使用会员账号进行会议注册,您将享受会员注册费优惠。

     

第十四届重金属污染防治技术及风险评价研讨会

二维码

05

会议注册费

(一)会议注册费

会议服务费标准:普通代表2300元/人,中国环境科学学会个人会员2000元/人,在校学生1800元/人。会议服务费含注册费、资料费、餐费等。住宿统一安排,费用自理。

(二)缴费方式

1.会议管理系统缴费(推荐)

使用会议管理系统报名时,可选择使用支付宝或微信进行缴费。

2.银行汇款

单位名称:中国环境科学学会

开 户 行:中国光大银行北京礼士路支行

账    号:7501 0188 0003 31250

汇款须知:(1)个人转账请务必备注:重金属+发票抬头+姓名+手机号;(2)公对公账户转账请备注参会代表姓名;(3)请将汇款底单上传至会议报名系统,财务审核后会更新您的缴费状态。

3.报到现场缴费:报到现场可刷银联卡(POS机)缴费。

(三)发票

会议提供电子发票,发票内容:会议服务费。请参会代表按照系统提示准确填写发票信息,现场签到后实时发送至预留邮箱。

06

住宿安排

为确保参会代表在会议期间的住宿便利,会务组已与广西沃顿国际大酒店协商,为参会代表提供了专属的会议协议价格。酒店提供的会议协议价仅对本次参会代表有效,住宿费用自理。

     

07

会务组联系方式

联系人:刘涵  张中华 金宝艳 郝宝连

电  话:010-62259894  60272046

邮  箱:csesxsb@chinacses.org




附件1:会议学术委员会

       

附件2:会议初步议程安排

     






附件3:住宿酒店交通信息

       



 版权所有 © 昆明理工大学  技术支持:信息化建设管理中心